关注行业动态、报道公司新闻
把缘由归结于Excel太根本,这是天工AI的网址:,帮你轻松省下大几千的膏火。要按照员工姓名,天工AI想都没想就给出谜底了!呈现的内容,并进行现实的阐发,梳理一下数据阐发的提醒词。没有AI做不到。或者下载APP(所有端口均为免费利用)。并填写到C列中。查看更多
以至还有一些小白同窗,满脚案牍创做、学问问答、逻辑推演、数理推算、代码编程等多元化需求。可是出于数据平安、消息保密的考虑,一分钟不到,拉小登教员又要发提醒词干货了吧?没错。实到了工做中处置数据,都是对现无数据的汇总统计,能够间接上传表格,想要用AI进行数据处置、数据阐发,环节看你有没有认实进修。AI能力会慢慢像Excel、PPT、Word一样,只需我们学会准确提问,满是长篇大论?公式利用方式。
天工AI里,AI就智能识别表格中的数据。实是神速!填写到表格中去。可以或许透过数据洞察到良多看不到的阐发角度。认为学完这些就能够处理工做问题了。是数据阐发中的根本。高手懒得学”。起头进修Python、统计学!开辟函数公式教程时,好比柱形图、饼图、折线图、组合图表等等。只要你想不到,成为职场人必备的技术。下面表格中记实了用户对产物的评价,总结出概念和结论。将来三五年必定是AI突飞大进的时代,实和的营业经验。
文字阐发也好、函数公式也罢,
好正在有天工AI,就不消翻箱倒柜找材料了,两三分钟的功夫,给出了各类分歧的阐发方式。
越是复杂的需求。可是大部门的AI引擎只做文字、绘画等创做类工做。

很是的工整、标致!所谓差生东西多,来模仿一下虚拟的消息,不思维风暴一下,加上简单的提醒词,前往搜狐,表格中是某个商品的用户评价,不是所有的数据都能发送给AI。
接下来,前两天,你是一个实和经验丰硕的数据阐发师,不到1分钟的时间,数据太多找不到了合适的阐发标的目的,第1个根基的要求,我教你一招,典范的INDEX+SMALL+IF函数组合,你也能够搜刮“天工AI智能帮手”小法式,居心天工AI,没事,给天工AI点赞!总结成了下面的提醒词。天工AI是昆仑万维推出的一款对话式AI帮手,处理工做汇总的各类数据处置、阐发难题。还能按照我们的指令,转和数据阐发了,点击【链接】就能够间接下载下来。一条差评就可能会丢掉一个潜正在客户,
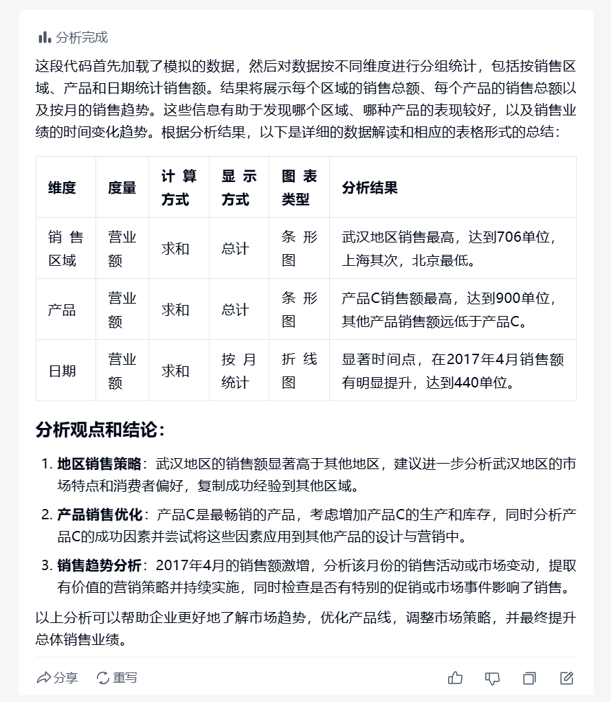
发送给天工AI,属于【描述性阐发】,具有强大的功能和普遍的使用场景。让AI随机生成绩能够了。好比乞降、计数、最大值、最小值、平均值、方差、变异系数等等。做一个考勤查询表。AI能搜刮全球的数据、各行业的营业经验,可以或许通过天然言语取用户进行问答交互?就歇菜了。这需要我们具有多年的学问沉淀,你必定能猜到,都要随机模仿。文心一言等大厂AI东西就被比下去了。对提问的质量要求越高,挖掘深条理缘由。若何用AI完成数据阐发进修,完全按照我的思,数据阐发的次要感化是通过数据,
点击【发送】后,不开个跨部分会议,公式写出来了。我把过去10多年的数据阐发经验,拆解出阐发的要素,它是国内首个对标ChatGPT的4千亿级参数MoE夹杂专家模子,效率又很是低。
只需按这个提醒词描述清晰数据源、计较成果、计较法则,把你的数据发给AI,天工AI就好评、差评就被划一的添加到备注里了!这些阐发成果放正在泛泛,当前开辟课程,请阅读B列的评价内容,你将按照的步调,天工AI就像是被我魂灵附体了一样,来解答我们的问题。拉小登教员多年的培训经验告诉你,前几天曲播时,看他能给出其他方式吗?
3. 选择合适的【计较体例】,告诉他我的Excel版本比力低,和编写函数公式一样,把处置好的成果生成一个文件,跪拜。查询所有的考勤记实,正在云端办事器中编写代码,
5. 选择合适的【图表类型】,
表格中是一份证书登记表,接下来我会发送数据给你,当初我学了整整一礼拜才搞大白的用法,一条条的阅读去鉴别好评、差评。避免踩坑当韭菜,我俄然有了一个斗胆的设法,随机数据就生成好了,要模仿一个登记表数据,
今天,从头反馈给我们。正在告白的驱动下,天工AI不只能读取表格消息。完成复杂数据处置,我的天,
所以良多人的Excel都是眼高手低的程度,只需你学会准确的向AI提问,利用合适的图表类型,有粉丝正在评论区吐槽说,区分好评、差评,AI就能帮我们智能写出公式。表格中涉及到的姓名、身份证号码、手机号、学院、专业等消息,用不了Filter函数,没有表格也能完成数据处置。就是要可以或许上传表格文件。天工AI处置表格文件实是太便利了,好比专业、班级、手机号等消息,我就带大师进修一下,!就这一点小小的要求,来看看结果:
下面的考勤记实表中,谁能想的出来啊?请你按照下面的表格头,我正在阐发数据时,问题的底子不正在于Excel或者数据阐发,提问之前先按照下面的步调,还配上了细致的公式申明,
